Programa Científico
Procesos fisiológicos y patológicos
UNIDADES EN ESTE PROGRAMA
Neuropatología molecular Redes metabólicas y de señalización en la enfermedad
GRUPO DE INVESTIGACIÓN
Fisiopatología molecular de la fibrosis
Santiago Lamas Peláez
El objetivo de nuestro laboratorio es comprender las rutas moleculares implicadas en el desarrollo de fibrosis, la acumulación de componentes de matriz extracelular, principalmente colágenos, que tiene lugar en muchas enfermedades humanas. Para ello, hemos desarrollado diferentes modelos celulares y aproximaciones bioquímicos, así como modelos animales, para explorar los mecanismos subyacentes a los cambios metabólicos asociados al desarrollo de la fibrosis renal.
Investigación
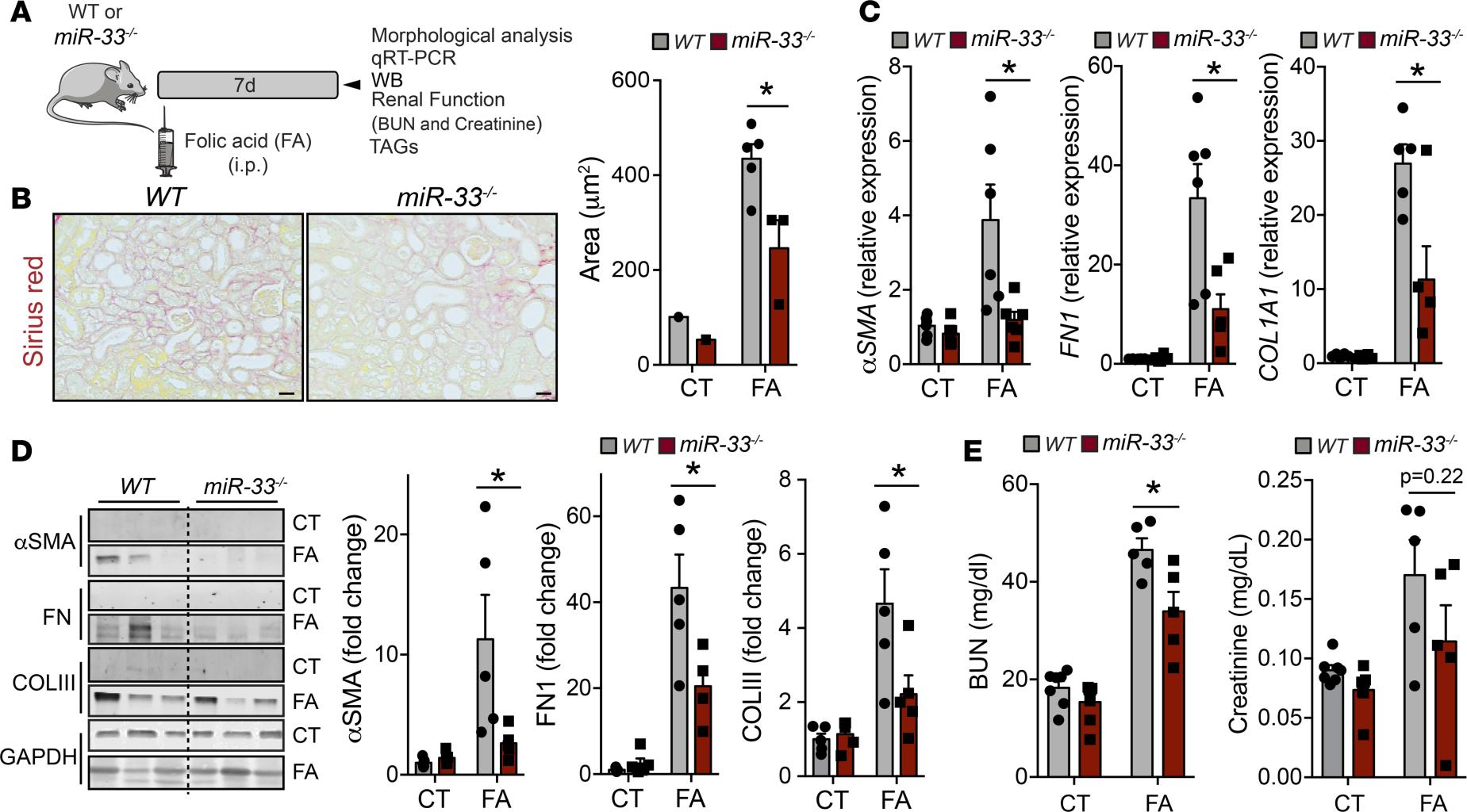
La fibrosis de los órganos es un resultado final común de muchas enfermedades como la nefropatía diabética, la cirrosis hepática, la esclerodermia o la esclerosis miocárdica. Implica la sustitución de tejido vivo celular por matriz extracelular, con el consiguiente trastorno funcional. Por tanto, es fundamental comprender las vías moleculares subyacentes que conducen a la fibrogénesis en la patología humana. Los microRNAs son reguladores postranscripcionales esenciales de la expresión génica para múltiples vías fisiológicas y fisiopatológicas, incluida la fibrosis. Durante los últimos años nos hemos centrado en la fibrosis renal en dos cuestiones: a) el papel del metabolismo en la génesis de la lesión y reparación renal y b) el papel de los miRNAs implicados en vías metabólicas específicas críticas para la función de las células epiteliales tubulares.
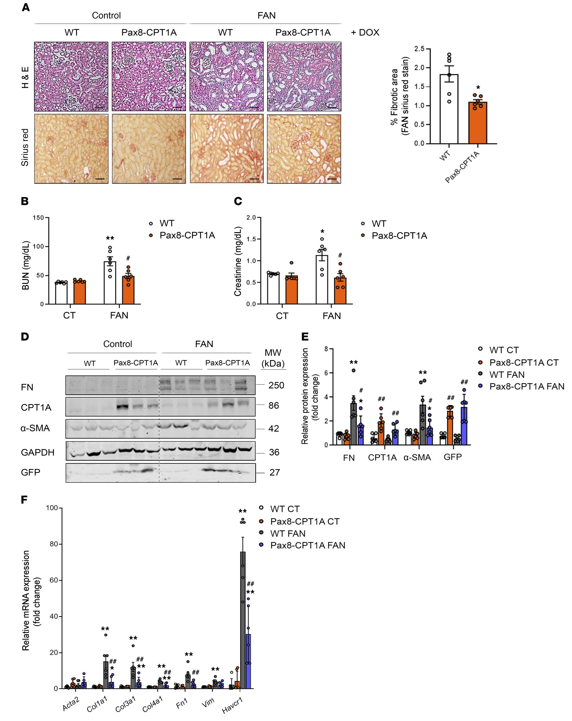
Nuestro objetivo es prevenir, aplazar o revertir la fibrosis en el riñón mediante la comprensión de los cambios metabólicos subyacentes asociados con la fibrosis renal. Para ello utilizamos modelos animales con ganancia de función específica para enzimas críticas implicadas en la oxidación de ácidos grasos, como la carnitina palmitoiltransferasa 1A (CPT1A). Estos estudios se complementan con modelos celulares y enfoques bioquímicos dirigidos al estudio de la biogénesis y función mitocondrial. Hemos descubierto que la sobreexpresión de la enzima Cpt1a en los túbulos renales promueve una oxidación mejorada de los ácidos grasos, restaura la homeostasis mitocondrial y protege de la fibrosis. Además, hemos identificado microARN específicos que son importantes para regular la génesis de la fibrosis al dirigirse a rutas metabólicas específicas.
Miembros del grupo

Santiago Lamas Peláez
Lab.: 103 Ext.: 4455
slamas(at)cbm.csic.es

Jessica Paola Tituaña Fajardo
Lab.: 103 Ext.: 4456
jtituana(at)cbm.csic.es

Belén Sirera Conca
Lab.: 103 Ext.: 4456
bsirera(at)cbm.csic.es
Publicaciones representativas
Enhanced fatty acid oxidation through metformin and baicalin as therapy for COVID-19 and associated inflammatory states in lung and kidney
Verónica Miguel et al.
Renal tubule Cpt1a overexpression protects from kidney fibrosis by restoring mitochondrial homeostasis
Verónica Miguel et al.
Genetic deficiency or pharmacological inhibition of miR-33 protects from kidney fibrosis
Nathan L. Price et al.
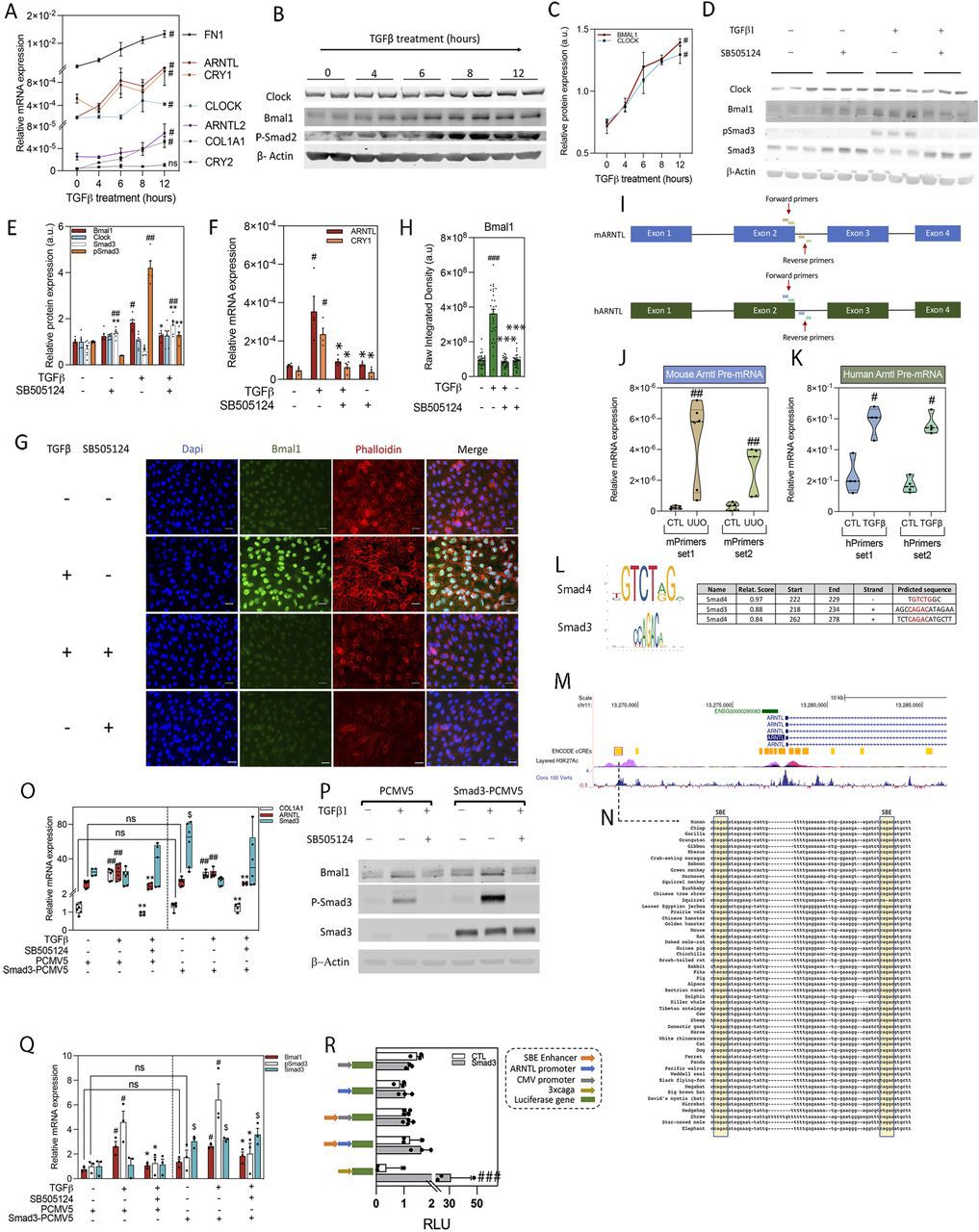
Reciprocal regulation between the molecular clock and kidney injury
Carlos Rey-Serra et al.




