Scientific Program
Physiological and pathological processes
RESEARCH GROUP
Mechanisms of synaptic plasticity, and contribution to cognitive function
José A. Esteban
Our memories are based on the ability of neurons to modify their synaptic connections to store new information. But how do neurons achieve this task? And how is this connected to the activity that neurons receive? We employ molecular and genetic tools, together with electrophysiology, microscopy and behavioral assays in mouse models to untangle the mechanisms responsible for learning and memory.
Research
Synaptic connections in the brain are continuously remodeled in response to neuronal activity. This process, known as synaptic plasticity, is widely accepted as the cellular basis for learning and memory, and it is also critical for the establishment of functional neuronal circuits during development. Additionally, several neurodevelopmental and neurodegenerative diseases (such as autism spectrum disorders and Alzheimer’s disease) have been correlated with deficits in synaptic plasticity. Research in the laboratory is focused on the cellular and molecular processes responsible for these synaptic changes, as a way to understand basic mechanisms underlying brain development, learning and memory.
In recent years, we have made important contributions to understand how the intracellular membrane trafficking machinery of the neuron controls synaptic plasticity by shuttling neurotransmitter receptors in and out of the synaptic membrane. For example, we have identified different kinesin motors and adaptor proteins that steer endosomal compartments to drive synaptic insertion of neurotransmitter receptors during long-term potentiation or synaptic removal and lysosomal degradation during long-term depression. Additionally, we have made important advances to understand how these processes are integrated within intracellular signaling pathways, both at the synaptic level and by controlling astrocyte-neuron communication. We have also addressed how alterations in these mechanisms lead to cognitive dysfunctions in animal models of Alzheimer’s disease and autism. In the long run, we aim at exploiting this molecular information to develop potential therapeutic avenues for cognitive enhancement that can be tested in mouse models.
Major experimental approaches in the laboratory are electrophysiology, live-cell imaging and behavioral assays, using molecular and genetic manipulations in brain tissue and mouse models. The laboratory has a strong multidisciplinary scope, which we believe is essential for the general goal of understanding how molecular and cellular mechanisms operating at the synapse contribute to brain function in health and disease.
Group members

José Antonio Esteban García
Lab.: 303 Ext.: 4637
jaesteban(at)cbm.csic.es

Celia García Vilela
Lab.: 303 Ext.: 4657
celia.garcia(at)cbm.csic.es

Silvia Gutiérrez Eisman
Lab.: 303 Ext.: 4657
sgeisman(at)cbm.csic.es

Irene Berenice Maroto Martínez
Lab.: 303 Ext.: 4637
imaroto(at)cbm.csic.es

María de la Granada Romero Moreno
Lab.: 303 Ext.: 4637
mgromero(at)cbm.csic.es

Ana Chuan Lopez de Gonzalo
Lab.: 303 Ext.: 4657
jaesteban(at)cbm.csic.es

Irene Lloret Pacheco
Lab.: 303 Ext.: 4637

Victoire Pascal
Lab.: 303 Ext.: 4637
Selected publications
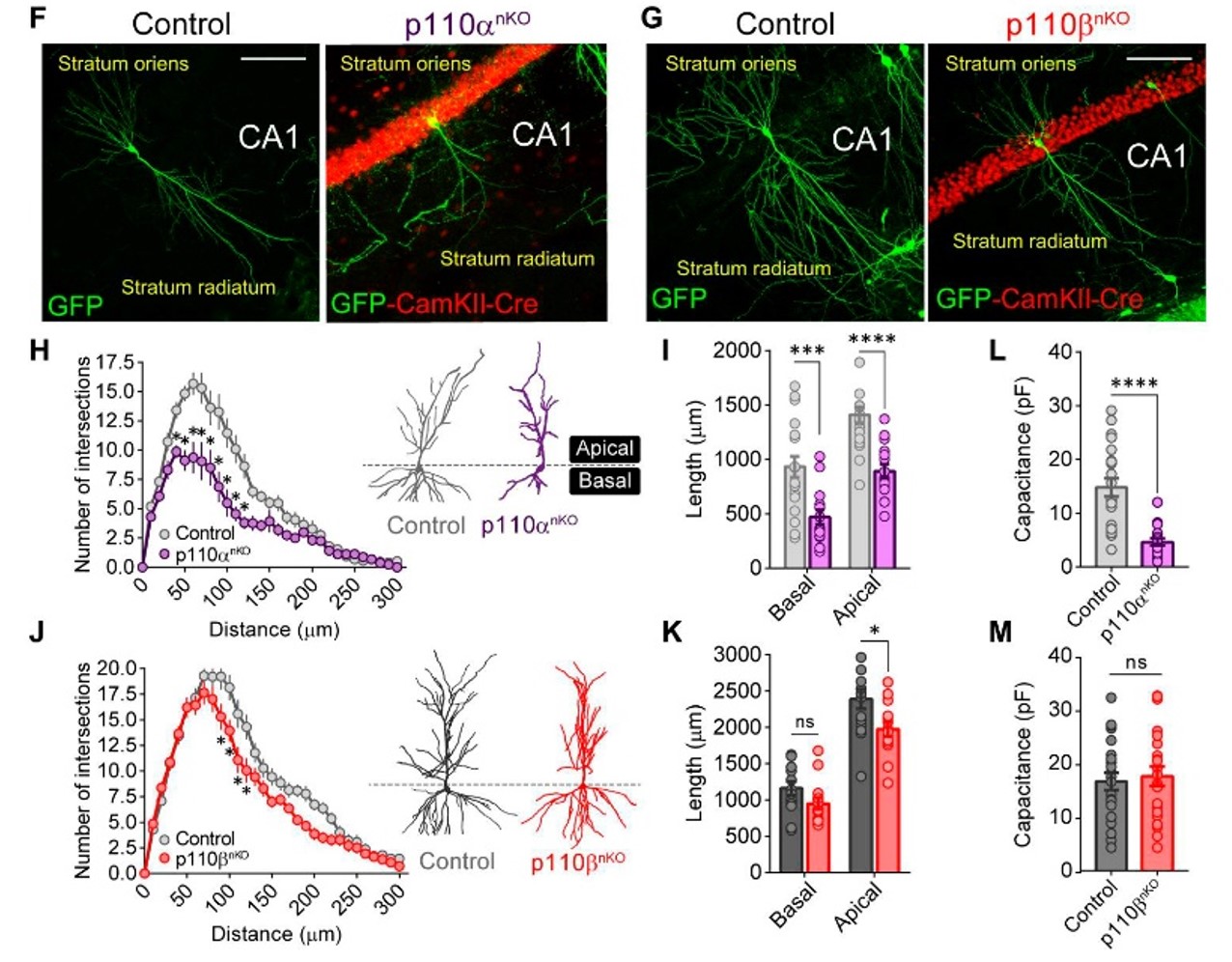
Functional specialization of different PI3K isoforms for the control of neuronal architecture, synaptic plasticity, and cognition
Carla Sánchez-Castillo et al.
A kinesin 1-protrudin complex mediates AMPA receptor synaptic removal during long-term depression
Anna Brachet et al.
Astrocytic p38α MAPK drives NMDA receptor-dependent long-term depression and modulates long-term memory
Marta Navarrete et al.
PTEN recruitment controls synaptic and cognitive function in Alzheimer’s models
Shira Knafo et al.



