Scientific Program
Physiological and pathological processes
RESEARCH GROUP
Calcium signaling in mitochondria: Metabolic control and mitochondrial physiopathology
Mitochondrial and cellular metabolism are connected via mitochondrial carriers (MC) which exchange metabolites between mitochondria and cytosol. A group of MCs (CaMC) transporting aspartate, glutamate or adenine nucleotides, harbour calcium binding motifs facing the intermembrane space. We aim to understand how CaMCs control the metabolism of specific tissues such as brain and liver and whether they act as transducers of cytosolic calcium signals to mitochondria.
Research
Our interests are understanding calcium regulation of mitochondrial function by way of the calcium-dependent mitochondrial carriers of aspartate-glutamate/AGCs, components of the malate aspartate shuttle (MAS), or ATP.Mg2+-Pi/SCaMCs. These carriers have Ca2+-binding motifs facing the intermembrane space and are not activated by matrix calcium. We also aim at learning the role of these carriers in health and disease.
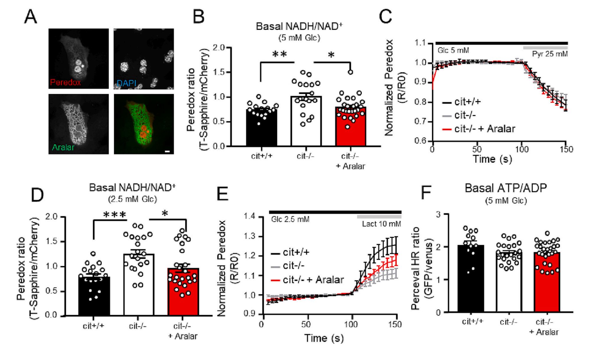
In neurons, calcium is thought to regulate neuronal activation, by adjusting ATP production to ATP consumption. This occurs thanks to stimulation of glycolysis and OXPHOS. The mitochondrial calcium uniporter (MCU) was thought to play a major role by increasing mitochondrial calcium and OXPHOS in response to activation. We have tested this possibility in neurons using glucose and have found that MCU is dispensable for the increase in respiration in response to neuronal stimulation. Instead, using intracellular sensors of glucose, pyruvate and lactate, we find that Aralar-MAS is required to stimulate glycolysis, pyruvate production and respiration, revealing a calcium dependent mechanism essential to boost glycolysis and respiration in neurons using glucose. Our aim is to study the role of citrin/AGC2 in liver in the mitochondrial response to Ca2+ mobilizing agonists.
Deficiency in Aralar/AGC1 is a rare disease with impaired neurodevelopment, epilepsy and hypomyelination. We have explored treatments for Aralar deficiency and found that β-hydroxybutyrate (βOHB), the main metabolic product of ketogenic diets, is able to overcome the defect in basal and workload-stimulated respiration in Aralar-deficient neurons and partially reverts their failure to produce aspartate and NAA. In vivo administration of βOHB to Aralar-KO mice increases myelin protein levels and dopaminergic markers in these mice, suggesting βHB administration as a potential treatment in Aralar deficiency.
However, whether the defect in myelination of the Aralar-KO mouse is due to the lack of aralar in neurons or oligodendrocytes is unclear. Our present aim is to generate neuron or oligodendrocyte-specific Aralar KO to address these issues.
Citrin deficiency is a urea cycle disorder with different manifestations. Citrin/AGC2 is mainly expressed in liver. In the frame of the Citrin Foundation, we are exploring the exogenous expression of Aralar, which has low expression in normal liver, as possible therapy for Citrin deficiency. We have generated Citrin-KO mice carrying liver-specific Aralar transgene and are studying the effect of the transgene in recovering liver MAS activity and other traits of Citrin deficiency reproduced in Citrin-KO mice.
An ongoing COVID-19 project (CvK), is aimed at developing a therapy against COVID-19 symptoms with the use of senolytics, which would selectively eliminate organisms’ senescent cells.
Group members

Jorgina Satrústegui Gil-Delgado
Lab.: 321 Ext.: 4621
jsatrustegui(at)cbm.csic.es

José Mª Carrascosa Baeza
Lab.: 114.2 Ext.: 4651
jmcarrascosa(at)cbm.csic.es

Araceli del Arco Martínez
Lab.: 321 Ext.: 4651
adelarco(at)cbm.csic.es

Beatriz Pardo Merino
Lab.: 321 Ext.: 4635
bpardo(at)cbm.csic.es

Cayetano-Alfonso Von-Kobbe Alonso
Lab.: 114.4 Ext.: 4809
cvonkobbe(at)cbm.csic.es

Laura Contreras Balsa
Lab.: 321 Ext.: 4651
lcontreras(at)cbm.csic.es

Eduardo Herrada Soler
Lab.: 321 Ext.: 4651
eherrada(at)cbm.csic.es

Luis González Moreno
Lab.: 321 Ext.: 4651
lgmoreno(at)cbm.csic.es

Ismael García Lobo
Lab.: 321 Ext.: 4651
ismael.garcia(at)cbm.csic.es
Selected publications
Exogenous aralar/slc25a12 can replace citrin/slc25a13 as malate aspartate shuttle component in liver
Luis González-Moreno et al.
A Ca2+-Dependent Mechanism Boosting Glycolysis and OXPHOS by Activating Aralar-Malate-Aspartate Shuttle, upon Neuronal Stimulation
Irene Pérez-Liébana et al.
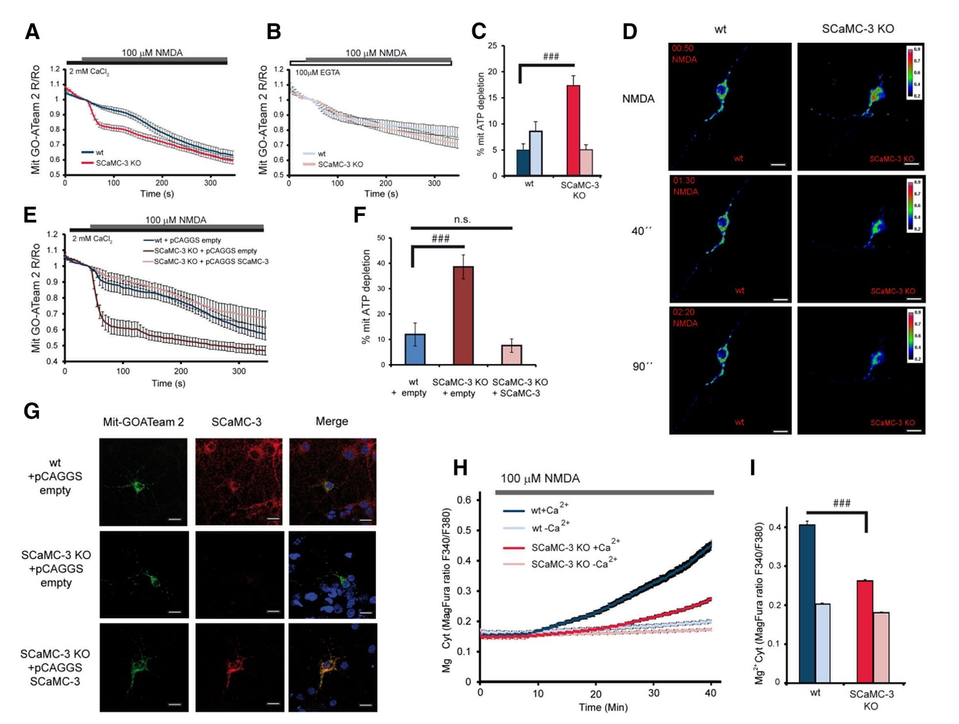
Mitochondrial ATP-Mg/Pi Carrier SCaMC-3/Slc25a23 Counteracts PARP-1-Dependent Fall in Mitochondrial ATP Caused by Excitotoxic Insults in Neurons
Carlos B. Rueda et al.
Brain Glutamine Synthesis Requires Neuronal-Born Aspartate as Amino Donor for Glial Glutamate Formation
Beatriz Pardo et al.




