Scientific Program
Physiological and pathological processes
RESEARCH GROUP
Survival and plasticity in the aging brain
Carlos Dotti
In our lab, we explore the link between aging-related cognitive decline and the resilience of neuron survival mechanisms. We investigate how genetic pathways and biochemical processes influence longevity, particularly through plasma membrane interactions, intracellular signaling, and gene regulation, aiming to understand their roles in cell survival and synaptic plasticity.
Research
The general aim of the laboratory is to understand the mechanisms behind the decline in cognitive capacity that occurs during aging. Cognitive decline is not identical in all individuals and clear associations exist between the rate and severity of cognitive decline and the individual’s heritable traits and lifestyle. At the molecular level, the aging phenotype is the consequence of a combination of deficits at multiple levels: mitochondria, protein synthesis and protein quality control machineries, degradation of cellular waste, carbohydrate and triglyceride metabolic pathways for ATP production, hormone synthesis, stem cell renewal, cell membrane organization. In most individuals brain cells cope relatively well with these deficits, only resulting in the mild and common symptoms of aging, such as forgetfulness, decreased ability to maintain focus and decreased problem solving capability. In many others however, these changes accumulate and progress resulting in more serious symptoms and conditions, such as dementia and depression or even Alzheimer’s disease. It then appears that the fine dissection of the causes and mechanisms behind cognitive decay in the aged that we pursue, may facilitate the understanding of the causes and mechanisms involved in pathological cognitive decay. We approach this question by investigating, through biochemical, molecular, electrophysiological and behavioral approaches, the effect of aging on neuronal plasma membrane-mediated survival and function signaling.
Some of our contributions to the field in the recent years are: Trovò. Et al. (2013). Low hippocampal PI(4,5)P2 contributes to reduced cognition in old mice due to loss of MARCKs. Nature Neurosci. 16(4).449 – 455; Martin et al. (2014). Constitutive hippocampal cholesterol loss underlies poor cognition in old rodents.EMBO Mol Med.6. 902-917; Palomer et al. (2016) Neuronal activity controls Bdnf expression via Plycomb de-repression and CREB/CBP/JMJD3 activation in mature neurons. Nature Communications. 7: 11081, 2016; Carlos G. Dotti, Mauricio Martín, César Venero Nuñez. “Uso de derivados azólicos para la reducción de pérdidas cognitivas asociadas al envejecimiento”. Solicitud de Patente. Numero de prioridad: P201431798. País de prioridad: ES. Fecha de prioridad: -Diciembre 2014.
Group members

Carlos Dotti
Lab.: 122 Ext.: 4519
cdotti(at)cbm.csic.es

Raquel García Rodríguez
Lab.: 122 Ext.: 4520
rgarcia(at)cbm.csic.es

Lucía Martín Rodríguez
Lab.: 122 Ext.: 4520
lucia.martin(at)cbm.csic.es

Froylan Calderón de Anda
Lab.: 207 Ext.: 4562
fcalderon(at)cbm.csic.es

María Teresa Hernández Iglesias
Lab.: 207 Ext.: 4562
teresaig(at)cbm.csic.es
Selected publications
Low hippocampal PI(4,5)P₂ contributes to reduced cognition in old mice as a result of loss of MARCKS
Laura Trovò et al.
Aging Triggers a Repressive Chromatin State at Bdnf Promoters in Hippocampal Neurons
Ernest Palomer et al.
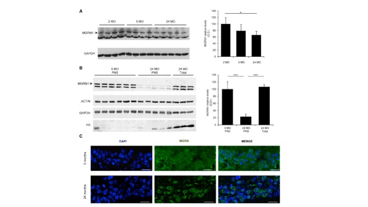
Aging Triggers Cytoplasmic Depletion and Nuclear Translocation of the E3 Ligase Mahogunin: A Function for Ubiquitin in Neuronal Survival
Stefano Benvegnù et al.
Age‐associated cholesterol reduction triggers brain insulin resistance by facilitating ligand‐independent receptor activation and pathway desensitization
Adrián Martín‐Segura et al.




