Scientific Program
Tissue and organ homeostasis
RESEARCH GROUP
Molecular and cellular basis of the physio(patho)logy associated with the expression of intracellular antigens
José María Izquierdo Juárez
RNA-binding proteins are essential for the origin, diversity and fate of cellular RNAs and proteins. Why does dysregulation of their expression-function impact cellular and organic viability from embryonic to adult stages? We attempt to answer this question through the use of cellular and animal models, and proteomic and transcriptomic methodologies. All of this is important to ensure a healthy life and promote the well-being of everyone at all ages.
Research
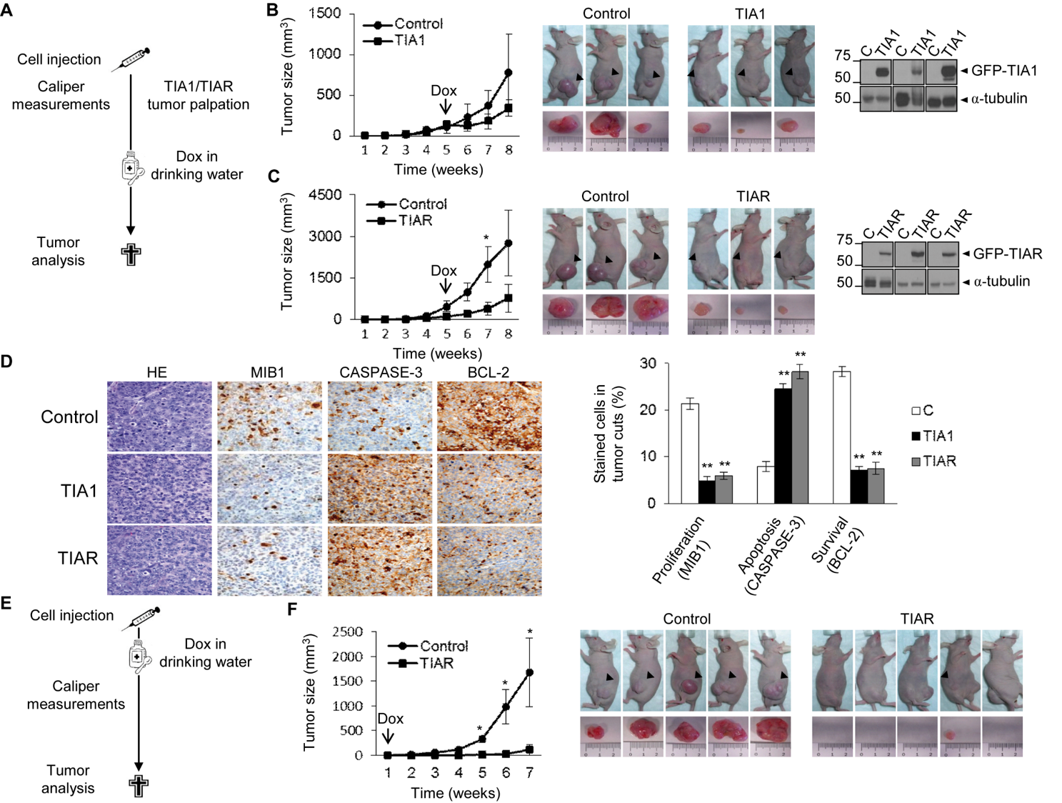
The regulation of transcriptome, translatome, proteome and interactome diversity represents a key step in understanding differences in heterogeneity among organisms of similar genetic complexities. The intracellular antigen TIA1 (T-cell Intracellular Antigen 1) and its cognate TIAR/TIAL1 (TIA1 Related/Like protein) have been implicated in the regulation and/or modulation of gene expression through aspects of RNA metabolism, such as: 1) transcription, through its interaction with DNA and RNA polymerase II; 2) alternative processing of pre-mRNAs, through selection of atypical 5′ splice sites; 3) localization, stability and/or translation of eukaryotic mRNAs, through interaction with 5′ and 3′ untranslatable regions; and 4) control of main biological programs to cell viability (i.e. inflammation, proliferation/differentiation, apoptosis, stress or viral infections). Therefore, the starting hypothesis of this line of research is to understand the role played by these multifunctional regulators in the control of gene expression by adapting the human ‘transcriptome-translatome-proteome-interactome’, its expression and function, in order to survive situations of imbalance of cellular homeostasis associated with physio(patho)logical conditions such as cellular stress, tumorigenesis or aging and its associated pathologies.
Our fundamental objective is, therefore, to identify and understand the cellular processes and early and late molecular mechanisms where TIA proteins participate and how they contribute to regulate and/or modulate cellular homeostasis, preventing the development and/or progression of deleterious phenotypes. Knowledge of the regulatory dynamics associated with these intracellular antigens will serve as a basis for the identification of future therapeutic targets.
Group members

José Alcalde García
Lab.: 107 Ext.: 4512
jalcalde(at)cbm.csic.es

José María Izquierdo Juárez
Lab.: 107 Ext.: 4512
jmizquierdo(at)cbm.csic.es

Rodrigo Díaz López
Lab.: 107 Ext.: 4530

Julia Sánchez De los Santos
Lab.: 107 Ext.: 4512

Ana García Rubio
Lab.: 107 Ext.: 4512
ana.garcia.rubio(at)cbm.csic.es
Selected publications
Depletion of T-cell intracellular antigen proteins promotes cell proliferation
Raquel Reyes et al.
T-cell intracellular antigens function as tumor suppressor genes
C Sánchez-Jiménez et al.
The multifunctional faces of T-cell intracellular antigen 1 in health and disease.
Andrea Fernández-Gómez et al.
Chromatin-transcription interface: The secret of eternal youth?
José M Izquierdo




